
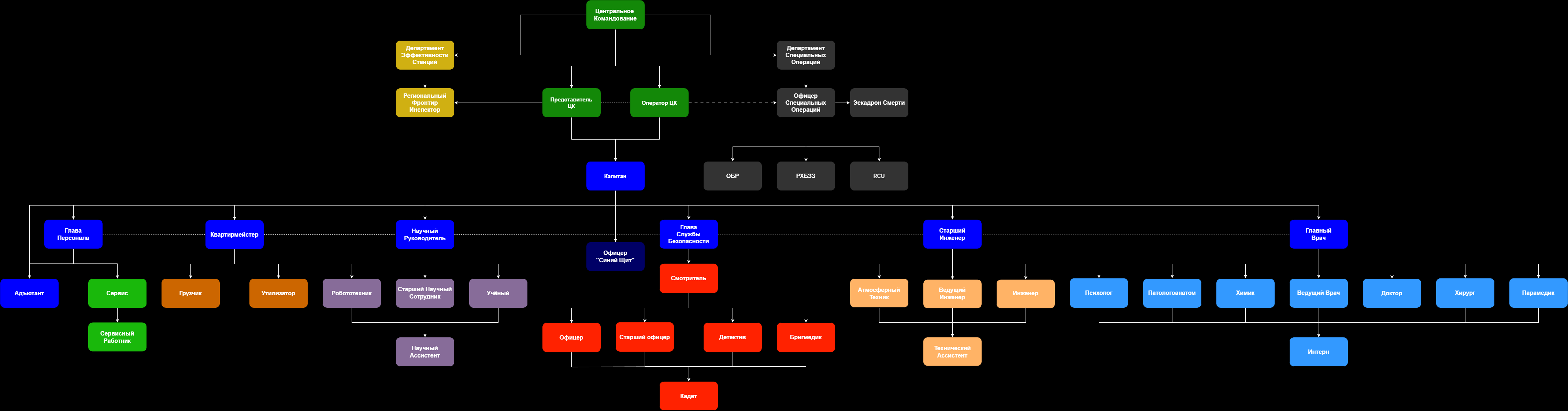
Также известны как главы, руководители или командование. Это члены персонала, которые отвечают за управление станцией. Каждый руководитель имеет доступ на мостик и может вызвать или отозвать аварийный шаттл, используя консоль коммуникаций согласно протоколам эвакуации. Главы отделов между собой равны и не могут отдавать друг другу приказы, подчиняясь при этом лишь капитану станции. Всё команднование так же находится под прицелом во время революции.
Следующие должности являются участниками цепи командования: капитан, глава персонала, глава службы безопасности, старший инженер, научный руководитель, главный врач и квартирмейстер. Кроме ситуаций, указанных ниже, представитель NanoTrasen и магистрат не должны считаться частью цепочки командования, хотя их мнение все же следует принимать во внимание.
Исполняющие обязанности главы не считаются частью цепочки командования, пока активен хотя бы один официальный руководитель.
Любой глава может быть понижен лично Капитаном, который должен сообщить причины этого решения. Глава персонала так же может быть уволен, если были получены не анонимные жалобы от всех других глав.
Совершение критического нарушения (см. Корпоративный Закон) немедленно лишает главу его должности.
Если Капитан отсутствует, или если вы хотите понизить самого Капитана, необходимо не анонимное голосование всех остальных глав. В исключительных случаях возможна связь с ЦК для исполнения процесса понижения. Если на станции присутствуют только два (и соответственно меньше) руководителя, то официально понизить кого-то из них невозможно.
Представители руководства могут быть арестованы в случае совершения преступления, но не могут быть понижены без прохождения через официальную процедуру, указанную выше. Арест Капитана, основанный на подозрениях, незаконен - необходимы надёжные доказательства. Представитель руководства не может быть арестован просто потому, что ваш персонаж не согласен с его действиями или приказами.
Капитан обладает абсолютными полномочиями. Никто из других глав, не исполняющих обязанности Капитана, не может отменить приказ другого главы, за исключением аварийных ситуаций, такие как преступная деятельность или же психологическое отклонение. В случае пропажи Капитана, полномочия передаются согласно цепи командования.